产品功能特点
Mesh软件特点
-
支持BTmesh无线网络,点对点通信、支持中继,适合485设备总线,无线传感器应用。
-
支持BTmesh网络列表的导入和导出。
-
支持节点中继功能。
-
异常复位、冲突检测、空中有数据包时延迟发送等功能。
-
安全性好,数据传输加密。
-
支持多种工作模式:透传模式和AT命令模式。
-
支持主机轮询或者从机主动上报。
-
支持两种工作模式:透传模式、命令模式。
-
串口波特率支持2400~115200,可动态修改。
-
支持配置串口数据打包时间和打包长度。
-
支持本地AT命令,方便客户修改配置,提供PC配置工具。
-
支持无线升级外部设备固件,替代232或者485线。
-
支持蓝牙无线固件升级。
天猫精灵软件特点
-
支持天猫精灵数据连接,配网,数据加密传输。
-
支持单火,零火面板:单火平均功耗300uA,3W灯泡无鬼火,支持可控硅,继电器,磁保持继电器方案;支持无线双控,有线双控。
-
智能灯泡:灯泡RGB调光,色温亮度可调。
-
智能按钮:场景化配置,任意触发,场景联动,可以和面板,led,窗帘联动。
-
智能窗帘:语音控制窗帘,远程控制,APP控制,待机功耗300uA,支持电池供电窗帘。
数据透传软件特点
-
支持多路GATT数据连接
-
串口波特率支持2400~115200,可动态修改
-
提供手机app服务
-
支持配置串口数据打包时间和打包长度。
-
支持本地AT命令,方便客户修改配置,提供PC配置工具。
-
支持无线升级外部设备固件,替代232或者485线。
-
支持无线固件升级。
硬件特点
-
BT5.0硬件,支持远距离传输,高灵敏度,通信稳定,2M带宽
-
稳定可靠,支持软硬件看门狗
-
工业级设计,在-40℃~85℃下长时间老化测试,工作稳定。
-
内部4Mb flash,160KB RAM
-
GPIO,I2C,2 UART, SPI, 6 PWM, 4 路ADC等资源
应用框图
BCB02模块支持不同的软件,具有不同的应用特点,目前支持多种应用:mesh组网,天猫精灵,数据透传。
Mesh 组网
Mesh组网可以实现数据网关对蓝牙节点的管理,可以应用在智能家居,传感器网络,等等场景下,可以参考下图应用场景。

BCB02内部烧录蓝牙Mesh固件时,支持Mesh自组网协议,支持主机、从机两种模式,适合485设备总线应用。BCB02模块支持中继功能,传输距离更远。BCB02模块mesh应用示例图如下:

BCB02可以配合BCNode-BT5 Mesh(从机),BCNodeS-BT5 Mesh(主机)进行组网应用。评估BCB02之前可以先评估BCNode-BT5 Mesh(从机),BCNodeS-BT5 Mesh(主机)组网特性。具体资料请参考“BCNode系列BT Mesh DTU使用说明_V1.0”,官网下载。
天猫精灵智能产品
BCB02支持天猫精灵的mesh组网应用,BCB02模组也通过了天猫精灵的认证。目前支持产品:单火,零火开关,智能开关,智能遥控器,智能灯泡等应用。应用框图如下: 具体请联系翼数进行咨询合作。

数据透传
BCB02也支持数据透传应用,可以实现手机的蓝牙连接,数据直接传输到蓝牙串口,可以和设备进行数据的通信。应用框图如下:

基本参数
| Operating Frequency | 2.4GHz |
| Buletooth Standard | BLE 4.2 / 5.0 core specification |
| Host Interface | UART |
| Dimension | 23.8mm*13.8mm*3.15mm (±0.15) |
| Antenna | PCB |
| Operation Temperature | -40℃ to +85 ℃ |
| Storage Temperature | -55℃ to +125 ℃ |
| Operation Voltage | 1.8V~3.3V |
| Ferquency Range | 2402-2480 MHz |
引脚定义

在表中所使用的Type 代码含义如下:
P: Power A: Analog O: Output I: Input
PD: Pull Down PU: Pull Up

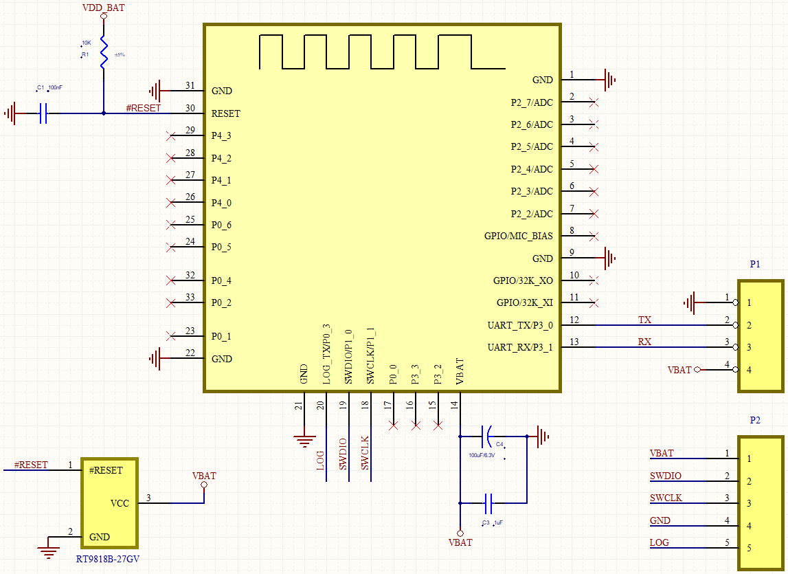
使用框图

在线订购
| 产品 | 天线 | 订购 |
| BCB02_6B | 外置天线 | 订购 |
| BCB02_6A | 板载天线 | 订购 |