产品功能特点
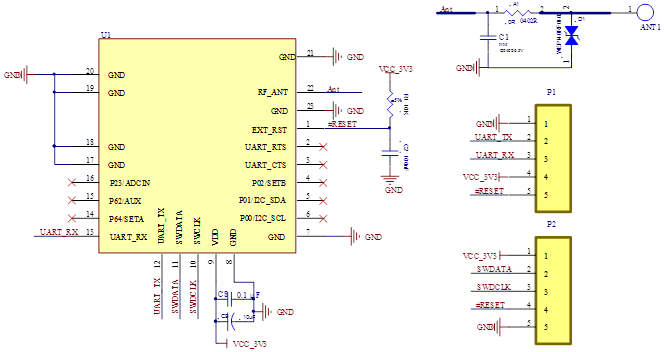
引脚定义
应用场景
1.1. 软件特点
- 支持多种通信模式:点对点通信、星型组网模式(支持中继),适合485设备总线应用。
- 支持远距离传输,高灵敏度,通信稳定。支持470Mhz-510Mhz(96信道)和 9个速率等级(0.3-19.2kbps) 。
- 支持在线修改LoRa网络参数:实时修改信道和速率。
- 支持LoRa网络列表参数保存以及网络列表的导入和导出。
- 支持中继功能,可配置为中继节点,支持白名单功能。
- 安全性好,数据传输加密。
- 支持多种工作模式:透传模式和AT命令模式。
- 支持主机轮询或者从机主动上报。
- 支持多种组网模式:透传模式、手动组网和自动组网。
- 串口波特率支持2400~115200,可动态修改。
- 支持配置串口数据打包时间和打包长度。
- 支持本地AT命令,方便客户修改配置,提供PC配置工具。
- 支持无线升级外部设备固件,替代232或者485线。
- 支持网络远程或串口升级产品自身固件。
1.2. 硬件特点
- 工业级LoRa模块,在-40℃~85℃下长时间老化测试,工作稳定。
- 集成LoRa Radio Transceiver和LoRa Modem
- 频率范围:150MHz~960MHz
- 最大输出功率:21dBm
- 灵敏度高达 -140dBm
- 在LoRa调制模式下可编程速率高达62.5kbps
- 在(G)FSK模式下可编程速率高达300kpbs
- 前导码自动侦测
- 嵌入式存储器(128KB flash、16KB SRAM)
- 6x可配置GPIO,1xI2C,1xUART,1xSWD
- 48MHz ARM Cortex-M0+ CPU
- 12-bit 1Msps SAR ADC
引脚定义



1.三表抄表,工业控制。

2.智能家居,传感器网络。

3.LoRa组网应用框图。

其中BCNode-Lora和BCNodeS-LoRa可以参考官网资料。